B.Tech | MTech | MBA Admissions Open:
2025-2026
| Contact : 9348161303 | 9348161205 | 9348161125
Facebook
Twitter
Linkedin
Instagram
YouTube
Whatsapp
MALLA REDDY (MR)
DEEMED TO BE UNIVERSITY
Formerly Malla Reddy Engineering College
MALLA REDDY (MR)
DEEMED TO BE UNIVERSITY
NIRF Rank 2024
(Band 201-300)
Toggle navigation
Menu
E-Content
Study Materials
Videos
News
Media Interviews
Events
Follow On Facebook
Events Reports
NIRF
IQAC
IQAC Overview
About IQAC
Frontlines
Objectives
Quality & Strategies
Functions & Responsibilities
Benefits
IQAC Composition
Members Roles & Responsibilities
Minutes of Meeting & Action Taken
AQAR's
Student Satisfaction Survey
Grievance Redressal Cell
IIC
Vision & Mission
Objectives
Activity
Achievements
NISP
MREC I&E Policy
NISP Policy
Telangana State Innovation Policy
BIC
Overview
BIC Committee
BIC Facilities
BIC Activities
BIC Achievements
BIC Performance
BIC Startup
BIC Startup List
BIC Innovations
EDC
Overview
Coordinators
EDC Activities
Entrepreneurship
Startup India
IPR
Vision & Mission
Objectives
Activity
Achievements
IPR Cell
Patents Proofs
NISP
IIIC
Overview
MOUs
MOU Details
Industrial Visits
Internships
Alumni
Events
Achievements
Activities
Alumni's
Alumni Registration Certificate
Alumni Meetings
NCC
Vision & Mission
Objectives
Activity
Achievements
NSS
Vision & Mission
Motto
Symbol
Badge
Objectives
Activity
Achievements
Sports
Overview
Sports Facilities
Sports Activities
Sports Achievements
SAC
Overview
Club Activities
SAC MOM
Street Cause
Street Social Services
RTI
NAAC
SSR Cycle III
IIQA
IIQA Cycle-III
MR Centre
About MR Centre
Notification
Advertisement
Application
FAQs
Toggle navigation
Menu
Toggle navigation
Menu
Home
About Us
The Institute
Vision & Mission
The Founder
From the Principal's Desk
Institute Organogram
Messages from Prominent Personalities
Governing Body
BOG Minutes
Mandatory Disclosure
Finance Committee Meeting Minutes
Audit Statements
Affiliation
JNTU
NBA
NAAC
SSR Cycle III
IIQA
IIQA Cycle-III
UGC Autonomous
2(f) & 12(B)
AICTE
Service Rules & Regulations
Good Governance
Institute Strategic Plan
Non Statutory Committees
Autonomy
Stakeholder feedback
UGC Declaration Letter
Strategic Plan & Deployment
Academics
Courses
Academic Calendar
Admissions
Syllabus
Academic Council
Academic Council Minutes
Professional Chapters
Value Added Courses
Awareness of Trends in Technology
Holidays List
Schools
School of Engineering
Civil Engineering
Electrical & Electronics Engineering
Mechanical Engineering
Electronics & Communications Engineering
Computer Science & Engineering
Information Technology
Mining
Artificial Intelligence and Machine Learning(B.Tech AIML)
Cyber Security(CSE CS)
Data Science(CSE DS)
Internet of Things(CSE IOT)
Artificial Intelligence and Machine Learning(CSE AIML)
Computer Science & Information Technology(CSIT)
Humanities & Sciences
School of Management
Bachelor of Business Administration (BBA)
Master of Business Administration (MBA)
School of Sciences
Bachelor of Computer Applications (BCA)
Master of Computer Applications (MCA)
Online Learning
Bachelor of Business Administration (BBA)
Master of Business Administration (MBA)
Bachelor of Computer Applications (BCA)
Master of Computer Applications (MCA)
Research
Overview
Research Committee
Research Vision and Mission
Funded Projects
Research Fellowship
Project Details
Notification
Application
Results
Downloads
Research Scholars
Faculty
Research Policy
Publications
Research Publications
Journals
Sci
Scopus
WOS
UGC & Others
Books
Book Chapter Conference Publication
Journal Publication
Scopus papers
Infrastructure
Overview
Library
Transport
Labs
Hostel
ICT Facilities
Lecture Capturing System
Examinations
Notifications
Time Tables
Downloads
Results
Placements
About Placements
Esteemed Recruiters
Placement Details
Process Team
Placements Progress
Placement Drives
Placement Gallery
Soft Skills
Policies
e-governance Policy
Staff Welfare Measures Policy
Merit Scholarship Policy 2016
Merit Scholarship Policy 2015
Clean and Green Campus Policy
Differently Abled Students Policy
Code of Conduct Policy
Placement Policy
Research Policy
Careers
Contact Us
Home
The Institute
Vision & Mission
The Founder
The Principal
Institute Organogram
Messages from Prominent Personalities
Governing Body
BOG Minutes
Mandatory Disclosure
Finance Committee Meeting Minutes
Audit Statements
Affiliation
JNTU
NBA
NAAC
SSR Cycle III
IIQA
IIQA Cycle-III
UGC Autonomous
2(f) & 12(B)
AICTE
Service Rules & Regulations
Good Governance
Institute Strategic Plan
Non Statutory Committees
Autonomy
Stakeholder feedback
UGC Declaration Letter
Strategic Plan & Deployment
Home
About Us
Academics
Departments
Research
Infrastructure
Examinations
Placements
News
Events
Campus Life
Admissions
Alumni
IQAC
SAC
NIRF
FAQs
Contact Us
Home
The Institute
Vision & Mission
The Founder
The Principal
Institute Organogram
Messages from Prominent Personalities
Governing Body
BOG Minutes
Mandatory Disclosure
Finance Committee Meeting Minutes
Audit Statements
Affiliation
JNTU
NBA
NAAC
SSR Cycle III
IIQA
IIQA Cycle-III
UGC Autonomous
2(f) & 12(B)
AICTE
Service Rules & Regulations
Good Governance
Institute Strategic Plan
Non Statutory Committees
Autonomy
Stakeholder feedback
UGC Declaration Letter
Strategic Plan & Deployment
Approved by AICTE & Affiliated to JNTU Hyderabad
Re-accredited by NAAC with “A” Grade (II–Cycle)
Accredited by NBA
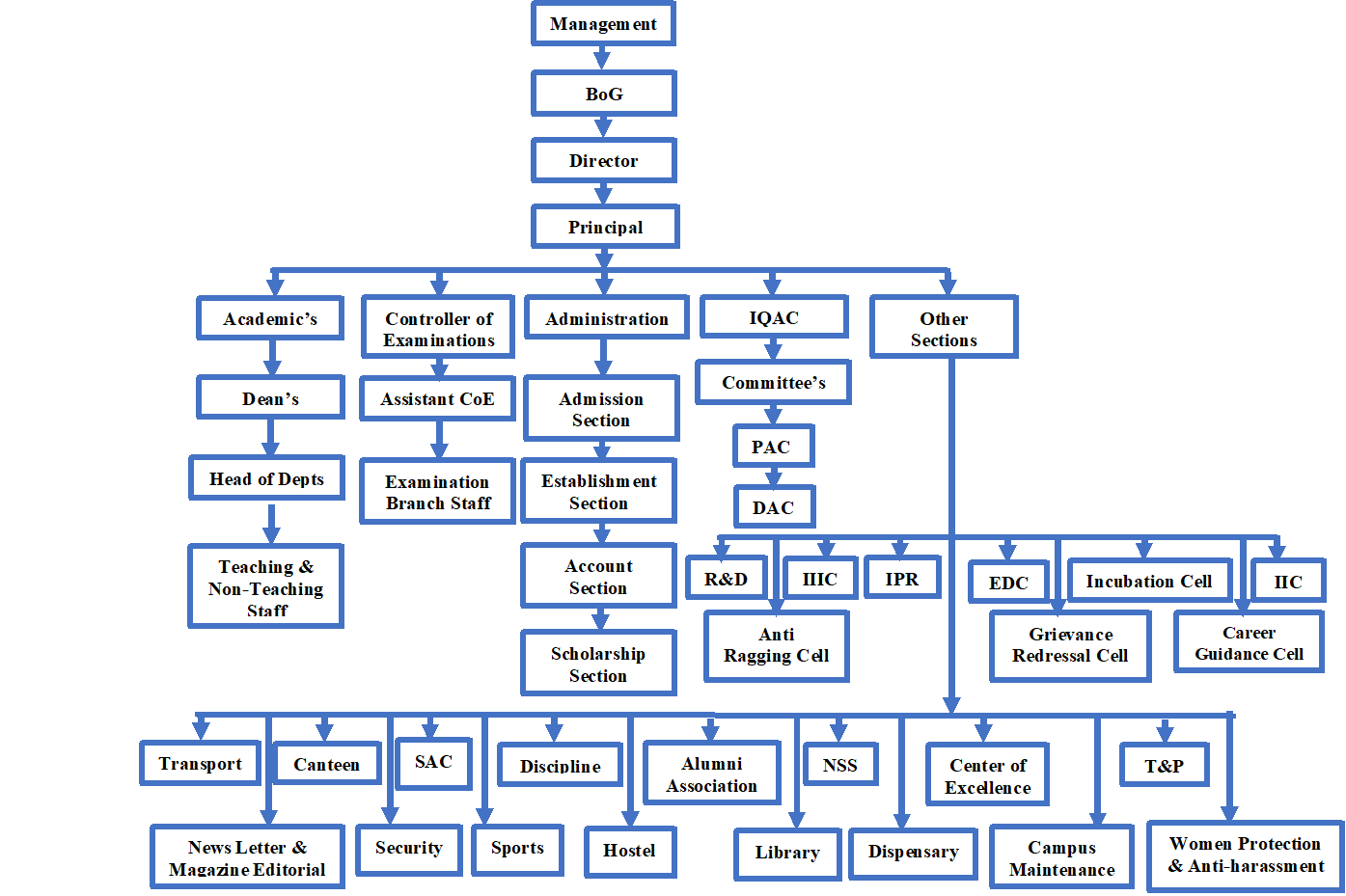
Institute Organogram
Facebook
Twitter
Linkedin
Instagram
YouTube
Whatsapp
SCHOOLS
School of Engineering
Civil Engineering
Electrical and Electronics Engineering
Mechanical Engineering
Electronics and Communication Engineering
Computer Science and Engineering
Information Technology
Mining
Humanities and Sciences
Cyber Security(CS)
Data Science(DS)
Internet of Things(IOT)
Artificial Intelligence and Machine Learning(AIML)
School of Management
Bachelor of Business Administration (BBA)
Master of Business Administration (MBA)
School of Sciences
Bachelor of Computer Applications (BCA)
Master of Computer Applications (MCA)
Online Courses
Bachelor of Business Administration (BBA)
Master of Business Administration (MBA)
Bachelor of Computer Applications (BCA)
Master of Computer Applications (MCA)
ABOUT MRDTBU
About MRDTBU
MRDTBU Health Care
RESEARCH
Funded Projects
Publications
ONLINE LEARNING
MRDTBU Online Classes
Campus Tour
ADMISSIONS
Under Graduate
Post Graduate
DOWNLOADS
Brochure 2025-26
View
MALLA REDDY ENGINEERING COLLEGE (Autonomous)
in a larger map
×
Login to MARK
Enter New Password to Reset
Confirm Password
Enter OTP Sent to Your Mobile
Resend OTP
Enter Your Already Registered Mobile Number
Enter Registered Mobile Number
Enter Password
Forget Password?
Not Registered Yet?
Click Here
×
Create your free account
Enter OTP Sent to Your Mobile
Note:
All Fields are Mandatory
Full Name
Gender
Male
FeMale
Date of Birth
Mobile Number
Email
Password
Select Online Test Series
CRT
SSC CGL Tier 1
SSC CGL Tier 1
Bank PO
Select Your City
Hyderabad
Bangalore
Delhi
Mumbai
Pune
Chennai
Kolkata
Vizag
Indore
Jaipur
Other
Already have an account?
Login